

Welcome to this latest edition of our Workbench blog and all the news, updates and modelling exclusives from the fascinating world of Airfix.
After introducing Workbench readers to the design talents of Ethan Barker and his Ferret Scout Car Mk.2 kit in our previous edition, Ethan finds himself front and centre once again this weekend, as we take a development look at another new tooling project which is now due for imminent release, but one which is a very different subject from the Ferret. For this project, Ethan turns his hand to designing the latest addition to our new breed of Starter Set kits and a 1/43rd scale representation of a true icon of the motoring world and a 4X4 classic built to tackle any terrain, the Land Rover Series 1 Pick-up. A very different challenge to the one posed by the Ferret, Ethan will be on hand to guide us through the project and the very specific design brief he had to follow with the Land Rover.
Featuring a fascinating selection of project design images, we will be seeing why this latest addition to the Starter Set range might arguably be considered the most effective model yet in supporting new and novice modellers in taking their first tentative steps in the modelling hobby. Could the timeless, no-nonsense rugged reputation of the Land Rover make it the ideal subject for someone who has yet to develop their own modelling skills to take on? With an exclusive selection of manufacturing images showing the new Land Rover kit tooling during a test frame production run, we are confident that we have something just that little bit different for Workbench readers this time around.
Join us as we welcome the new Land Rover Series 1 Starter Set to the 2023 range, a kit we are confident is destined to be a perennial favourite with modellers of all ages and abilities in the years to come.
Project artwork produced in support of the new Land Rover Series 1 Pick up Starter Set tooling.
Angular and purposeful, you probably wouldn't expect a rugged and hard-working utility vehicle to attract the admiration of the motoring world, however, that is exactly what the Land Rover series effectively managed to do. Entering production back in 1948, the Land Rover was an attempt by the Rover Company to re-enter the motoring market during the financial austerity of the post Second World War period, producing an affordable agricultural and light industrial vehicle with a multitude of applications, on similar lines to the Jeep of WWII, but subtly different.
The Land Rover was designed with little in the way of driver comfort in mind, but was intended to operate effectively in the most demanding of situations, quickly earning a reputation for practicality and reliability. The pick-up version featured an enclosed cab and open rear compartment, which could be used to transport anything from farm machinery to livestock and animal feed over all kinds of terrain. If you had a tough motoring job that needed doing, Land Rover had just the vehicle for you.
From those humble beginnings, Land Rover went on to create something of an automotive phenomenon, although it has to be said that the vehicles which proudly wear that name to this day are very different to the Series 1 vehicles which first rolled off the production lines. For those originals, luxuries and the latest levels of driver/passenger comfort were way down the list of priorities, they were all about functionality and reliability. Some have even described the first Land Rovers as possessing the sophistication of a petrol powered lawnmower, but then usually qualify the statement by including how it may have been basic, but was also wonderfully capable.
The concept behind the Land Rover was that this was essentially a farmer's friend, a vehicle which would help him go about his business efficiently with an absolute lack of fuss - when he needed it, the Land Rover would always be ready for action. Built around a strong and highly effective ladder type chassis, the aluminium body was light and robust, meaning that the vehicle could be powered by a relatively low power output engine, but one which with the use of a high and low range four wheel drive system, allowed the vehicle to handle almost any terrain.
Real or rendered artwork? The software used to create the latest Airfix model kits is incredibly powerful and is just as capable of producing marketing support images like this, as it is at designing a new model tooling.
On open roads, the speedometer may have indicated 70 mph and above, however, the Land Rover was not built for speed and anything over 50 mph was an achievement and a rather noisy experience - there certainly wouldn't have been any need for a radio! Unusually, the fuel tank and petrol cap was positioned under the driver's seat on the early models, allowing the driver to have a visual indication of the fuel levels, should the gauge be playing up (which it was prone to doing) and as for the fuel itself, this engine would run on virtually any octane grade of petrol.
The longer wheelbase and larger load carrying area of the station wagon 107 series gave the vehicle incredible versatility and opened up its usage potential to many trades and business applications. In its role as the farmer's friend, the additional space the station wagon offered made it useful when carrying anything from fencing equipment and light machinery, to decent amounts of animal feed for outlying livestock at times of poor weather. Most farmers would also tell you that after a sweep out, it also made for the perfect mode of transport for travelling to and from the local pub with a group of fellow farmers, even though the nominated driver on such an occasion had definitely drawn the short straw.
The rugged adaptability of the Land Rover also extended to the doors, which were hinged to open fully back 180 degrees onto the wing panels for accessibility, with the top section being fully removable, should it prove to be one of those rare warm summers here in the UK, a form of natural air conditioning.
In many respects, the Land Rover was designed to fend for itself, with its owners wanting nothing more than to fill it with fuel and get on with their busy day and in this regard, the Land Rover was exceptional. Described as the finest off-road capable vehicle of its generation, these vehicles may not have been kept in pristine condition, but they were loved for their rugged simplicity nonetheless and relied upon for their functionality. Even if your Land Rover had a prang and sustained a few dents and scratches, a quick lick of paint would have it looking as good as new - well, at least in acceptable farmyard condition.
Establishing a worldwide reputation which endures to this day, many manufacturers have attempted to follow where these vehicles pioneered, but in the world of rugged, functional vehicles, Land Rover reigned supreme.
Form and function in perfect harmony, the classic Land Rover is an icon of the motoring world.
Despite having a reputation for being one of the most famous vehicle types in the history of motor transport, the Land Rover is a very different subject when it comes to the world of new Airfix Starter Set projects, with the latest Supercars being the more usual subject matter for a designer to tackle, with their graceful sweeping curves and incredible price tags. From produce designer Ethan Barker's perspective, the Land Rover was also very different to the previous project he was responsible for, the new Ferret Scout Car Mk.2 we covered in our previous edition and the latest addition to our 1/35th scale Military Vehicles range.
Having said that though, with its rugged and reliable, no frills, go-anywhere reputation, could it be argued that as an introducer subject model for those experiencing the joys of model building for the first time, could there possibly be a more appropriate subject for anyone to tackle than a scale Land Rover kit? Whatever your opinion on this may be, we are fortunate to have the thoughts of the model's designer Ethan to help position this new project and to talk us through some of the challenges he faced when designing this new kit, which has a very specific brief to satisfy.
As the new Land Rover starter set and Ferret Scout Car are very different models, the rather obvious first question we wanted to put to Ethan was from a design perspective, just how different were the two projects to work on?
Ethan began by telling us how the most obvious difference between the two projects has to the be differing part counts, with the Ferret Scout Car having no fewer than 187 parts, whilst the new Land Rover Starter Set has just 39. Even though both kits build into faithful representations of the vehicles from which they take their inspiration, much of the fine detail on the Ferret kit is replicated as separate, highly detailed smaller parts, which all come together as part of the overall assembly process. On the Land Rover, Ethan didn't have that amount of flexibility during the design phase and whilst it does still have impressive levels of detail, the vast majority of those details had to be designed as integral features of parts which are slightly larger than would normally be the case on a traditional kit.
Different design skills required
Bringing with them a completely different set of design parameters to adhere to, one of our new Starter Set kits still have to incorporate impressive detail, just with a much smaller part count. They must also be easy and intuitive to build and from a design perspective, can be quite a challenging brief to adhere to. Looking at some of the other car/vehicle models in the current range, it's clear that the Land Rover is a very different subject to those recent additions which have gone before it.
Rather than its body shell being of a single piece design, the tall, decidedly agricultural appearance of the Land Rover presented a very different design prospect for Ethan. He knew instinctively that he wouldn't be requiring slide actions in this tooling design, but how he would have to come up with a design which was both accurate and possessing of the required construction rigidity required, something the designer of a single piece moulded body shell wouldn't have to concern themselves with.
An exclusive first look at some of the CAD imagery produced in support of the new Land Rover Series 1 Pick up Starter Set project, starting with this scan overlay image.
Two further skeleton model sketches which are beginning to look decidedly Land Rover like.
Many of the distinctive design features exhibited by these early Land Rovers were connected with the ladder chassis structure they utilised, a feature which made most of the major automotive components visible to the naked eye. With such details at the rugged suspension units, axles and driveshaft being such distinctive features, how could Ethan replicate these as a simplified kit design with a low part count, whilst maintaining the authenticity of its scale replication. To put this into some perspective, of the total part count of just 39 pieces, ten of these were used to construct the wheels, so there wasn't much room for manoeuvring.
Ethan described how a project such as this definitely requires a few design compromises to be embraced, bearing in mind the production process it will be part of and the target audience it's intended for, however, it is interesting to note that through the clever execution of design and clear assembly order instruction, how this new Land Rover kit arguably comes closer than any of the other new Starer Set kits in replicating a traditional Airfix kit, in a construction sense.
For our second question, we wanted to know if it was easier to design something as angular as the Land Rover, as opposed to something like a modern Supercar?
Ethan said that he doesn't want to appear disrespectful here, but the Land Rover is definitely of a rather basic, almost agricultural design, but how the general lack of features and components actually made the design quite challenging to work on, leaving him with more constrained design flexibility than on most other projects. What little detail there was on display in the cabin area had to be replicated as mould detail on other components and everything had to follow a clearly defined assembly order, as this kit utilised relatively large separate parts to form the main shape of the vehicle, as opposed to the structural integrity of a single moulded shell.
On this design, Ethan informed us that the split of parts and how they connected with each other was crucially important and if the build was to provide the novice modeller with the confidence to continue building as they passed each assembly stage, he was going to have his work cut out. He often describes how this type of work is a series of compromises and how you use design to overcome difficulties, and even though the split of parts was even more crucial with Land Rover, CAD was actually a little easier. With individual parts being larger, but much flatter than on a single body shell design, his tooling layout task was made much easier.
Another exclusive image triple, firstly showing some of the underside detailing and finishing with a project CAD screen shot of the new Land Rover Series 1 Pick up model in assembled form.
Shared design similarities
Both the real vehicle and this new kit representation of it actually share many similarities, as both are simple, uncomplicated and robust from their owner's perspective, but achieved this because of the quality of their respective design and manufacturing effectiveness.
As with all new model tooling designs, the positioning of the feed-gates and ejector pins in the tooling design is a crucial task for the designer to negotiate and possibly even more so when it comes to one of these new style starter set kits. As these kits are designed around a component tree as opposed to a more traditional surrounded frame of parts, the effective placement of these parts is even more critical, with smaller, more delicate components all having to be located towards the centre, with larger and stronger parts taking up the outer stations.
When a model kit is in production, the two halves of the tool (core and cavity) are brought together just prior to the plastic being injected into it under pressure. After a few seconds, the two sections come apart and the plastic moulded parts are pushed out of the tool by ejector pins, dropping freely away to rest on a collection bed below. As we all treat our beloved kits with great care and loving affection, the sight of these frames dropping free from the tool so soon after production can be rather disturbing, however, they have been specifically designed to withstand this initial ejection, which includes the strategic positioning of any smaller or more delicate components.
In general, the many years of design experience possessed by both the Airfix designer and his tooling manufacturing contact ensures that such production problems are few and far between, however in some cases, it's only when first component test shots have been produced that small problems reveal themselves and require remedial works to be carried out. This test shot stage will also highlight and warpage or ejector damage issues, all of which can be addressed well before production of the kit itself is authorised.
With an acceptance of the current limitations the manufacturing process is able to support, clearly there are some 'minimums' to be considered when it comes to the physical size and thickness of individually designed components, however, when working on a Starter Set design, the lower part count and larger components dictate that this is rarely a problem designers encounter.
The next question we put to Ethan was, From a design perspective, what are you most pleased with in relation to the new Land Rover Starter Set kit?
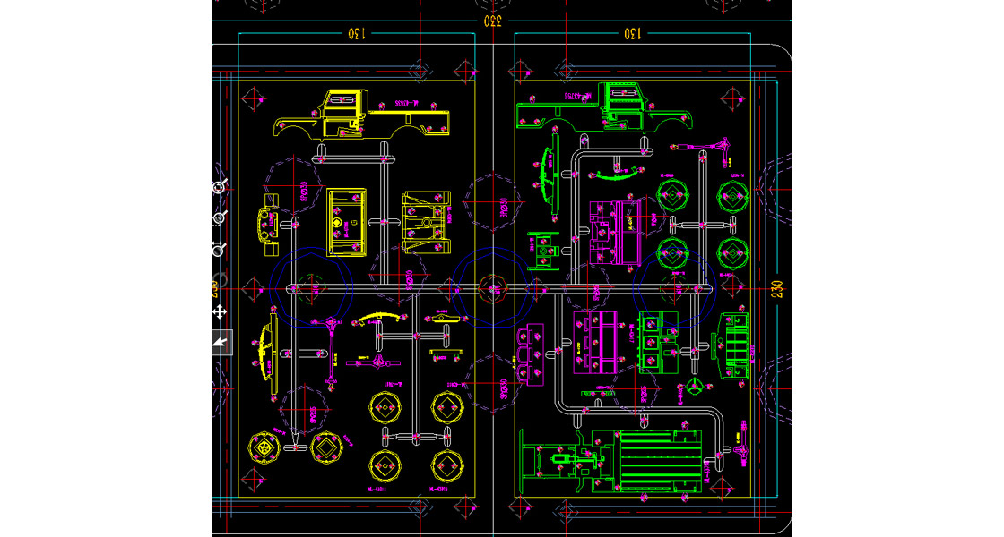
A real coup for this latest blog, Ethan kindly sent us both this fascinating image of his tooling layout files and the tooling block produced from it, an interesting visual insight into the design of this new model.
Ethan responded to this by telling us that even though his research files did include data from a scanned Land Rover at the outset of this project, he actually had to request for a second scan be completed, because he needed clearer information regarding the distinctive chassis and underside detail of the vehicle. The ladder chassis arrangement and how everything interacts with it really is rather complicated and whilst he knew his overall part count was restricted and small, individual components were a luxury which weren’t available to him, he did want to be certain he could capture all the detail correctly, even if this was incorporated into the design of larger parts.
Ethan told us that he was particularly pleased with how this underside detail has turned out, drawing our attention to the individual multi leaf suspension spring units, axle and drive shaft detailing. Overall, he is really happy with how the new kit goes together, how everything is logical and enjoyable to negotiate. He is particularly pleased with how robust the design is, with this strength hopefully providing modellers with the confidence to continue on what might be their first model construction kit journey. With the same attributes as a real Land Rover, the new kit is simple, yet effective, reliable, get still fun, everything a first modelling experience should be.
Following the clear and logical assembly guidance, the modeller will be reassured by the way all the components have been designed to lock firmly into place and within no time at all, they will have their own scale representation of this rugged British motoring icon. We suppose that expecting them to go on to scratch build a couple of hay bales and some chickens might be a bit much, but we know someone will.
Only 39 parts for this latest Airfix kit
The final question we asked Ethan was, 'Can you please tell us what was the most time consuming aspect of the Land Rover's design and why?'
Quick as a flash, Ethan described how replicating an accurate visual representation of the suspension and axle layout proved to be quite the challenge, particularly as these details are quite deep and spaced well apart on a Land Rover and definitely fought him when it came to designing these details for the new kit. As this was a Starter Set and he couldn't simply add more individual parts to increase detail levels, the space between each feature and how it must be incorporated into neighbouring parts created more than a couple of head scratching moments.
Flushed with our tooling design images success, we didn't just want to stop at two and requested a further selection of Land Rover tooling images - thank you Ethan.
Because of the way the components had to be split, tooling layout was another time consuming aspect of the design process and as we have already discovered, he had to wait until he received the first test shot components before he could be completely confident that everything had worked as intended. Ultimately though, he is extremely pleased with how the kit has turned out and hopes it will be viewed as an appealing addition to the Airfix range.
As a final point, Ethan told us how he was pleased with the finishing detail touches he was able to bring to the design, some of the distinctive, if less refined design features of the real vehicle which have helped to secure its iconic status. There really wasn't too much finesse used during the manufacturing process when it came to Land Rovers, as they were built to be functional, hard working vehicles which needed to earn their keep on a daily basis. As a consequence, little thought was given to hiding such features as panel bolts and hinges, and Ethan definitely wanted to replicate these details and maintain the charm of these early Land Rovers for the modeller. He is really pleased with how this detailing turned out.
Having spent this time with Ethan discussing his latest design project, we couldn't help coming away with the impression that both this new Land Rover Starter Set and the actual vehicle on which it's based are somehow perfectly aligned. With both being functional, yet forgiving, simple yet sturdy, you could always rely on the Land Rover to get the job done and following this new kit's release, it will surely go on to allow hundreds of people to experience the joys of modelling, possibly for the very first time.
With details incorporated into this kit's design to highlight the no nonsense, dependable nature of the classic vehicle which inspired its creation, Ethan is very much looking forward to seeing as many of these model kits finished as hard working, battered and neglected representations of this classic Land Rover, as he is the ones which look as if they might have just been delivered from a local dealer. He thinks finishing the kit as a less than pristine example might turn out to be one of the most enduring features of this really appealing addition to his design portfolio.
The latest addition to our new range of simplified Starter Sets, the Land Rover Series 1 Pick up might be something a little different for the range, but is surely destined to find favour with the modelling world in the months and years to come.
The new Land Rover Series 1 Pick-up has just arrived in our warehouse at the time of writing and has been cleared for immediate release. Don't be afraid to go to town with a little mud, oil and rust on this little modelling beauty.
Once again. our sincere thanks go out to Ethan for his sterling support in producing this latest edition and as we said at the time, we promise not to bother him again for at least the next couple of weeks.
We are afraid that's all we have for you in this latest edition, but we will be back next Friday with more project development updates and the very latest Airfix kit exclusives. In the meantime, we are always keen to hear your views on all things Airfix and in particular, any thoughts and opinions you may have regarding our Workbench blog. If you would like to drop us a quick line, could we please ask that you use our workbench@airfix.com email for all correspondence.
To re-visit any of the Airfix blogs we have produced over the past seven years or so, please head to our main Workbench hub, where you will find our entire blog back catalogue and all the Airfix design projects we have already covered.
All our dedicated official social media sites can be accessed by clicking the respective link icons at the foot of this page, or by heading to the Airfix homepage. Other useful Airfix links are:
Facebook, YouTube, Twitter and Instagram official sites
Please join us for more Airfix updates next week and thank you for your continued support.