

Welcome to the latest edition of our weekly Workbench blog, and all the news, updates, and modelling exclusives from the fascinating world of Airfix.
We have a real Airfix treat for you in this week’s edition of Workbench, as we pay our first blog visit of the year to one of the new tooling projects joining the range in 2026, the latest classic addition to our incredibly popular 1/35th scale military vehicle range. With the Ferret Scout Car having successfully completed its scale reconnaissance mission for future 1/35th scale projects, were delighted to be welcoming the third in our series of classic post war British military vehicle kits to the current range, with the impending release of our Alvis FV603 Saracen Mk.5, and she’s a beauty!
As we pay our first visit to this exciting new project, we will be bringing you designer insights, exclusive CAD imagery, and a run through of the three scheme options which will be supporting the initial release of the new Saracen, a kit we already know a great many Airfix fans will be looking forward to rumbling on their own workstations.
There’s nothing quite like a new tooling project review to usher us into another Workbench weekend, and with the British Army’s Combat Caravan in our sights, we’ve got an absolute cracker for you this time around.
Thanks to our designer Ethan Barker, we’re in the fortunate position of having a fascinating selection of CAD screenshot imagery from the new Alvis FV603 Saracen Mk.5 project to share with Workbench readers this week.
The Alvis Car and Engineering Company was founded in Coventry in 1919, and would become one of Britain’s most successful automotive companies of the 20th century. Initially entering the commercial market producing static engines, carburettors and motor-scooters, they would soon venture into the competitive world of motor vehicle design and production, concentrating on innovative chassis and engine designs, using several local coachbuilding companies to produce their distinctive and high quality bodywork patterns.
Later going on to employ a former Daimler manager as their chief draughtsman, the Alvis company would soon gain a reputation for producing high quality, distinctive and innovative motor vehicles, with several motoring commentators having since gone on to describe them as perhaps the most underrated of all the British pre Second World War manufacturers. Beautifully crafted. And packed with technological innovation, Alvis cars would even establish an impressive reputation for themselves in the world of motorsport, becoming a regular name at some of the most prestigious events across Europe.
Following the outbreak of the Second World War, car production was initially suspended, but when it was allowed to resume, the Luftwaffe made sure that it didn’t do so for long. With Coventry being targeted in a series of heavy raids, bomb damage at the main factory facility resulted in important manufacturing equipment being damaged or destroyed, meaning that car production was effectively halted for the remainder of the conflict. The company did continue to produce equipment for the nation’s war effort, but this would most noticeably be aviation components and engines, as a sub-contractor of Rolls-Royce.
Even these CAD screenshot images show the impressive levels of detail this logical next addition to our 1/35th scale Military Vehicle range features.
Vehicle production eventually resumed from the end of 1946, however, their beautifully crafted cars would soon have more muscular and purposeful rivals joining them on the Company’s vehicle production lines.
Following the end of the Second World War, the experiences of conflict led Britain’s Fighting Vehicles Research and Development Establishment to begin work on the future introduction of a modern series of military vehicles to perform several important roles in the post war era. Much had changed in the world of contemporary AFVs during six years of fighting, so this opportunity to develop and introduce an effective series of new vehicles for British military service was one they were not going to waste.
The Alvis Car and Engineering Company Limited impressed officials with their FV600 series of modular chassis vehicles, and would eventually be awarded the contract to produce their FV601 Saladin armoured car, the first in a proposed series of new vehicles for Britain’s military. The Saladin was a punt hulled, six wheel drive armoured car which was compact and purposeful, but one which utilised many components intended to be shared across a series of future armoured vehicle designs.
Possessing impressive performance and looking very much the part, the Saladin was due to be the first of this new vehicle series to enter production, and subsequently British Army service, however, the eruption of the Malayan Emergency, and the need for a capable Armoured Personnel Carrier to deal with the unrest there, and across the wider Commonwealth led to an immediate change of plan. The Saladin project was passed over to the Crossley Motor Company of Manchester, which allowed Alvis to concentrate on the development and production of a new Armoured Personnel Carrier, the Saracen.
The Saracen’s massive wheels and drivetrain arrangement feature some of the most eye catching detail this impressive new design project boasts.
The Malayan Emergency and the need to undertake counter insurgency operations had highlighted the pressing need for the introduction of an effective protected armoured personnel carrier over that of the fire support capabilities of the Saladin. That being the case, Alvis started work on the new Saracen towards the end of 1948, having originally started development work on the Saladin armoured car the year previously. Introduced in 1952, the Saracen certainly was an imposing looking vehicle, one which really did look like it meant business, and one which was intended to not only provide protection for the troops inside, but also to portray a sense of power and control, preventing the escalation of violent disorder simply by its very presence.
Regarded as something of a priority vehicle project, the Saracen was powered by a Rolls Royce B80 engine which provided 160 hp and was capable of pulling this AFV to speeds of up to 45 mph on normal roads, reducing to around 20 mph across uneven, off-road terrane. It employed a Daimler produced pre-selector gearbox which was relatively simple to operate and allowed the vehicle to be driven at similar speeds both forwards and in reverse.
The driveshaft ran along the inside of the vehicle’s hull, and the steering was hydraulically assisted, employing a system where the front four wheels were all steerable, ensuring mobility was as effective as possible.
The armour protection the crew relied on ranged from around 16mm thickness on the front of the turret, to just 8mm on its roof, but was designed strategically to provide the maximum effective protection for the crew in transit, but specifically against such perils as small arms fire, grenades and explosive blast damage.
Offensive firepower came from the gun mounted in the Saracen’s turret, which could traverse a full 360 degrees, and usually employed either a .30 calibre machine gun, or Bren light machine gun There were also three small opening shooting hatches down both sides of the vehicle, which were available for the troops inside to use should they need to bring suppressing fire during a patrol situation. Obviously, firepower could also be brought by opening the rear doors, and should the commander wish to mask the whereabouts of his Saracen, he could employ the use of smoke grenade launchers, with two mounted on the front mudguards of the vehicle, on either side of the vehicle.
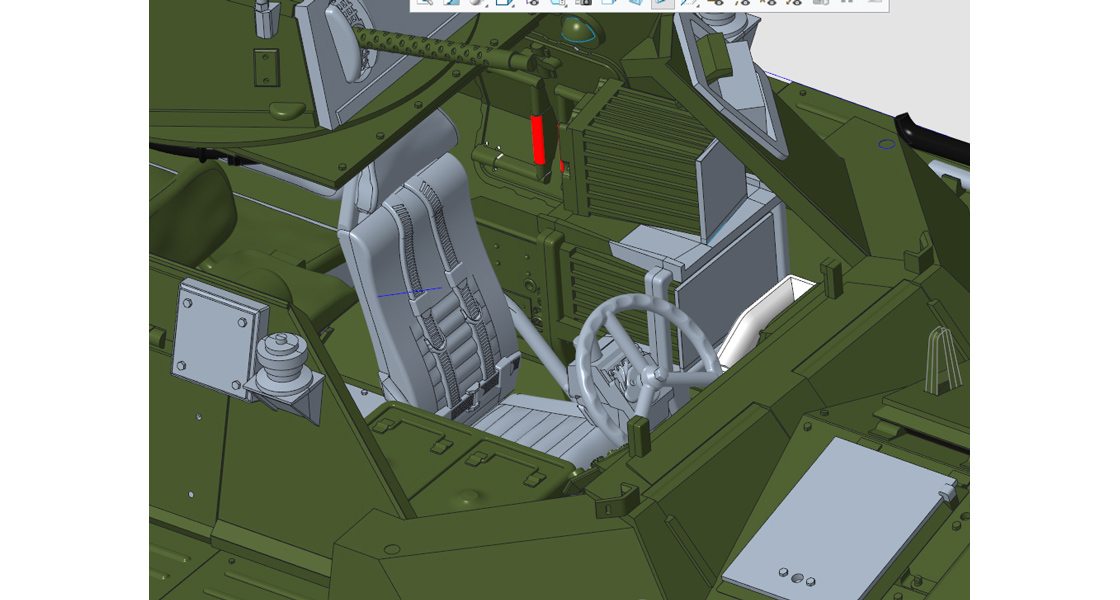
Always deployed in action hotspots, this image shows some of the interior detailing the new Saracen kit features.
The main role of this vehicle was that of an armoured troop transport, and in this role, it proved to be particularly effective. The sizeable hull of the vehicle had room for 10 fully equipped troops in relative comfort, in addition to the two man crew of the Saracen, a driver and the commander in the turret. The section commander and wireless operator were positioned in two forward facing seats just behind the driver, whilst the remaining troops sat facing each other in seats down either side of the Saracen, with their backs to the armour and knees usually touching. Beneath them, each seat lifted to reveal a storage area which could be used for anything, from personal items, to equipment needed to keep the vehicle running.
The driver’s position was particularly interesting on the Saracen, being centrally located behind the engine, but with the steering wheel being positioned behind the actual control column, exactly the opposite to how most of us would expect, and indeed how most other vehicles are configured. It looks really strange to us, however, it would be really interesting to hear from former Saracen drivers to find out if this arrangement was problematic, or if it was just something that required a little getting used to – please do get in touch if you could enlighten us.
Designed and introduced primarily to perform an infantry transport role, the Saracen excelled through some of the most volatile periods in post WWII history, and is probably the configuration most people with Saracen time in their service logbooks will remember the vehicle being used. Having said that, its impressive modular design and construction methods resulted in several different marks of vehicle being introduced, each one featuring improvements and additional equipment, or being designed to fill different, yet equally specific roles. Every one of these machines helped to establish the reputation of this impressive military vehicle, one which will still be familiar to a great many people.
If there was unrest nearby, and you needed to calm things down fast, then you definitely needed a Saracen on station.
As far as the Airfix development team are concerned, the most impactful market research information we could ever receive comes directly from our loyal modelling supporters, and when it comes to new 1/35th scale tooling projects, we had a lot of feedback to go on. When we announced that we’d started working on a new 1/35th scale Ferret Scout Car in 2022, we were certain that this kind of subject would be of interest to a great many military modellers, but could have hardly anticipated just how popular this delightful little model was going to be.
In the wake of its release, and on venturing out to various modelling shows that same year, we really were overwhelmed with the level of support we received for the Ferret from modellers all over the country, modellers who were not only delighted to have this exciting new kit on their workbenches, but were also keen to share their views on what other military subjects they would like to see us cover next.
Obviously, our team work many months, sometimes years in advance when it comes to new tooling scheduling, but we were clearly delighted to hear that both the Alvis Stalwart and Saracen were at the very top of this wish list, as both had already taken their places within our future range planning schedule. With Stalwart already released, and with the new Mk.2 Limber variant joining the range this year, we were excited to share the news that the Saracen Mk.5 armoured personnel carrier would be joining them soon, a logical next step when it comes to new 1/35th scale military vehicle tooling additions to the range.
It does seem like quite a while ago since we posted our Ferret designer interview edition of Workbench, however, Ethan Barker was on hand once again to help us when it came to introducing the new Saracen, even though he was one of several designers to have input in this impressive new tooling project. Ethan kindly supplied us with all the exclusive CAD imagery we’ve used to illustrate this feature, in addition to guiding us through some of the finer points of this exciting new model’s design. As always, we’re extremely grateful for Ethan’s invaluable input.
This next series of images all show some of the detail features incorporated into the interior design of this new kit, and how the modeller has several decisions to make when it comes to which parts they intend to have open for viewing.
When first asking Ethan about the new Saracen, I could tell from his reply that he had one of his trademark broad smiles across his face, prior to telling me that, ‘It looks great’!
He went on to tell us that during his time spent working on this project, particularly when assessing the tooling production phase, he had been able to construct several kits from test components, with some actually being painted to fully appreciate the accuracy of the parts. Displaying the Saracen next to the Ferret and Stalwart created a really appealing AFV trio, whilst at the same time confirming that the Airfix modelling community are rarely wrong – the three go together perfectly, and make for a really attractive display.
We will see a little later how the Saracen tooling needed to incorporate some very specific features from throughout the vehicles service career when we look at the three scheme options included with this first release, from the rather basic prototype vehicle, to the plethora of additional stowed equipment which featured on many in-service vehicles. Although this array of parts is one of the most appealing features of the new kit’s design, Ethan informed us that the majority of his involvement with this project related to tooling authenticity and assembly sequencing, the vital and extremely technical work which often goes unheralded once a kit goes to market (I added that bit).
As one of our most senior designers, Ethan knows instinctively when sections of a kit’s design might not manufacture as intended because of angles and thicknesses, and therefore knows to address these areas well before a kit’s design files are submitted for tooling production. In addition to this, he can also spot areas of a kit’s design which hold the potential to cause problems for the modeller during assembly of the final kit, and with the building enjoyment of any model kit being as important as the appeal of the subject itself, these are all vital areas a designer has to consider during the computer based stages of a project.
There’s just interesting stuff going on everywhere when looking at the detail levels on the new Saracen kit.
We mentioned about the modular features Alvis adopted during the design of the FV600 series of armoured vehicles, well this was clearly something which this kit’s designer also had to embrace, whilst at the same time accepting the limitations imposed on him by current plastic injection moulding technology, and the fact that these parts would be held together with poly cement, and not welded securely like the real vehicle.
Our readers would always expect us to ask a designer to tell us which aspects of any new kits design proved to be the most challenging for them, and Saracen was no exception. Ethan told us that he spent many a design hour trying to figure out the best way to design the hull and part split of the new kit, as it was made up of some really strange shapes, and they not only all had to fit together in a logical sequence, but how the resultant scale hull section had to exhibit similar rigidity to that of this famous vehicle.
What complicated matters significantly was the fact that one of the most appealing features of this kit is the fact that it includes so many build configuration options for the modeller to consider, and how the highly detailed interior of the model is a definite highlight feature. Whilst this is all very exciting, the designer had many more challenges facing him when it came to the design of the kit, as he had little or no help when it came to including additional support for parts during the early stages of the build, because they would be visible inside the kit. As far as an Airfix designer is concerned, if you can’t see it on the real machine, then you shouldn’t be able to see it on the kit.
An armoured haven for troops when deployed to insurrection situations.
Ethan told us that when designing something like an aircraft kit for example, there are plenty of places and opportunities where a designer can incorporate clever design to add strength and rigidity to the new kit, in addition to also making the build process more secure throughout, just by nature of the shapes he’s dealing with. On something like a military vehicle kit, and in particular the Saracen, he didn’t have that luxury – he couldn’t include additional bracing points and locating pieces into the design, because the modeller would see them when looking into the open interior of the kit. What would be the point of all that delicious interior detail, if you could also see several unsightly bracing points?
Overcoming this challenge was the most time consuming design aspect of Ethan’s time spent with Saracen, because he had to ensure all the hull’s individual components located together securely and at the right angles, with each part providing support for other parts as the build progressed. There was no welding support for Ethan to rely on here, and he also had to ensure those designed angles could all be replicated correctly in tooling, for trouble free moulding at the production stage.
Finally, he had to translate all this work into assembly guidance within the instruction booklet, showing the modeller how he had designed to model to go together effectively, providing them with the reassurance that they were heading in the right direction at every stage, and always working with a secure build.
The orientation of the steering wheel is a bit of a head scratcher on the Saracen.
Having spent far too long forcing Ethan to look back at some of the time consuming, head scratching moments of his endeavours designing the new Saracen Mk.5 kit, we wanted to ask him if he’d be good enough to tell us which parts of the new model’s design he thought modellers would be most impressed with, once it makes it onto their modelling workstations.
Ethan told us that the finished model looks great, and when displayed next to the other kits in this 1/35th scale post war British military vehicle range, it’s a bit of a chunky beast. He went on to say that the interior detail is pretty spectacular and if anybody building the kit had ever spent time inside a Saracen, how they were going to love those levels of interior detail. From the contours of the seating and floor pan, to the really unusual configuration of the steering wheel, there really is so much going on inside this kit.
Another appealing feature of this kit is the incredible amount of configuration options the modeller will have during the assembly stage, with any number of opening doors, opening hatches and stowed equipment configurations all available to them. If you can imagine an operational Saracen situation, this kit will no doubt support it. Importantly, the ‘chunky’ aspects of the Saracen’s design have all been effectively replicated in scale, and for a vehicle which has a reputation for being a no-nonsense, go anywhere type of vehicle, these qualities definitely carry through to this scale representation of it.
More CAD screenshot views of that unusually configured steering wheel.
With its massive road wheels and compact muscular appearance, the Saracen give the impression of being some sort of armoured tarantula ready to pounce on any unsuspecting insurgent gathering at a moment’s notice, which is essentially what it was designed to do, just AFV style.
In summary, the new Alvis Stalwart Mk.5 kit is an impressive subject addition to our growing range of 1/35th scale post WWII British military vehicles, possessing links to both the kits which preceded it – the wheels and drivetrain appearance of the Stalwart, and the gun turret of the Ferret, lineage connections which make it easy for us to welcome this new kit into the growing Airfix AFV kit family. Looking spectacular once constructed, modellers will be able to create something very special with this kit, with all that detail, and optional configurations allowing us to construct scale representations of hard working military vehicles, not characterless museum pieces. In this regard, we can’t wait to start seeing pictures of what you all do with it.
We’re currently expecting the Saracen to be available during June, but please keep an eye on the various Airfix social media feeds for updates over the coming few weeks.
Could we please just end this section by thanking Ethan for his invaluable input and for providing us with the spectacular series of CAD screenshots we’ve used to illustrate this feature.
Could box artwork imagery better portray the operational use of an Alvis Saracen on British soil?
As one of the highest profile British military vehicles of the 20th century, the Alvis Stalwart has to be considered much more than just another military vehicle, it’s a Cold War icon of military design and functionality, one which would have an impressive 40 year service career, and one which would be deployed by many nations around the world.
The fact that the Saracen appeared regularly on British TV screens over the years, particularly during the Troubles in Northern Ireland, means that this surely also has to be considered one of the most recognisable British military vehicles of the post WWII era, one which will be a welcome addition to any collection of 1/35th scale military vehicle kits.
With this being such a high profile addition to the current Airfix range, our researcher Clint wanted to make sure that he covered the entire service career of the vehicle with the scheme options included with the initial release from this kit, a brief which he achieved with some style. Spanning over 40 years of use, and with the third scheme being totally unexpected and fascinatingly unusual, we have three very different Saracen representations to consider, and a rather difficult choice to make over the coming few weeks.
Let’s take a closer look at those scheme options now.
Most people who think about military operations and the deployment of armoured fighting vehicles, they probably think of hedgerow lined country lanes, rolling field, or long distance tank versus tank engagements, however, for those people in Great Britain who lived through the troubles in Northern Ireland, the sight of Saracen armoured personnel carriers sharing the roads of Northern Ireland with ordinary family cars became commonplace, with these vehicles providing much needed protection for the troops deployed there.
It’s interesting to note that within the rich and glorious history of the British Army, it’s sobering to learn that its longest continuous deployment was actually on British soil, with around 300,000 soldiers eventually serving through the Irish Troubles between 1969 and 2007. Sectarian violence in Ireland had occurred many times over the centuries, but took a dramatic turn for the worse during the late 1960’s, with rioting mobs overwhelming police and security forces in the North of the country. The British Army were deployed in an attempt to keep the peace, but this was a complex situation, and one which cannot be explained by anyone who didn’t serve or live through it, so we won’t be venturing into that territory.
Full scheme details for this Operation Banner deployed 1st Royal Tank Regiment Saracen.
In total, around 300,000 British troops would serve/rotate through Northern Ireland during the troubles, attempting to keep the peace in extremely difficult and dangerous circumstances. Troops would be required to mount foot or armoured personnel carrier patrols, always heading into potentially life threatening situations, and always thankful of any armoured protection they could get. Using the Saracen to speed to any reported incident, or during numerous border patrols, this British armoured vehicle must have looked particularly imposing when operated on the town and city roads of Northern Ireland.
At this point, we should also consider the fact that the British Government of the day had quite a lot to deal with when authorising Operation Banner. Despite the fact that the Saracen had been in service for 17 years and was still the ‘go to’ option for this kind of work, the authorities had huge reservations about the potential negative publicity of having pictures and video of tracked vehicles patrolling the streets of Northern Ireland circulated widely. For this reason, if the Saracen wasn’t already high on their list of priorities, it was now absolutely vital. In addition to this, it just had the imposing appearance of an armoured version of a British Lions prop forward, and you wouldn’t want to mess with one of those!
The Mk.5 was a specialized up-armoured variant of the Saracen 6X6 APC which was optimised for urban patrols in Northern Ireland during the British Army’s Operation Banner deployment. These vehicles benefitted from the fitting of additional armour protection, additional protection for vision blocks and headlights, along with extra harnesses for troops using these vehicles, when a quick getaway was required, or when the vehicle was being driven over uneven terrain.
As the deployment advanced and the threats faced evolved, additional protection against petrol bombs, IEDs and RPGs saw the addition of rather crudely applied wire mesh structures around the hull of the Saracen, additions which attracted the colloquial designation ‘Kremlin Cages’ amongst British Troops.
These vehicles were upgrades of existing Mk.1 and Mk.2 Saracens and would often also feature additional riot control equipment, such as the ability to discharge CS gas canisters and the use of a loudspeaker system.
Within the service life of this impressive vehicle, these Operation Banner Saracens have to be considered pretty iconic and of massive interest to the military modeller.
This particular scheme is interesting due to its development role within the lineage of Saracen production, a test and evaluation vehicle retained by Alvis in support of the project to up-armour vehicles destined for deployment with the British Army as part of Operation Banner. Although they couldn’t have imagined this to be the case at the time, this deployment would last over 30 years, and see a great many British Army units rotating through Northern Ireland, and tragically, a great many people losing their lives.
The Saracen was a vital component of the British Army’s presence in Northern Ireland, and must have looked incredibly imposing operating on roads which were normally frequented by ordinary motorcars. In addition to their usual riot control and troop patrol use, the Saracen could be used in several other roles, where they performed as HQ vehicles, and provided communications control and ambulance support duties, but always providing the support these vehicles were originally developed to provide.
Interestingly, with the Army’s School of Mechanical Transport being based at the former RAF Leconfield site near Beverley in the East Riding of Yorkshire, British Army Saracens could regularly be seen operating on the roads of Hull, as drivers were given the opportunity to get to grips with the vehicle prior to being assigned to an operational unit. If that unit was destined for impending deployment to Northern Ireland, they surely must have valued such an opportunity, as the streets of Hull must have been a far cry from the hostile environment they would be facing in and around Belfast.
A scheme option which allows the sinister shape of the Saracen to be admired in all its glory, this scheme could hardly look more different from the vehicles which ended up patrolling the street and roads of Northern Ireland, which featured any hull addition that might serve to protect the vehicle and its occupants from coming under attack.
By its very nature, the Saracen would only usually be deployed at times of unrest or insurrection around the world, and as those situations also tended to attract the attentions of the world’s media, millions of people would only see pictures and film footage of Saracens in the world’s hotspots, almost as if they invite trouble. That being the case, it could even be argued that the Saracen gained something of an infamous reputation amongst the general public, even though it was doing exactly what the vehicle had been designed to do.
As the world was in the midst of quite a volatile period during the service life of the Saracen, it will come as no surprise to learn that a great many nations were attracted by the impressive armoured attributes of Britain’s Saracen, and from Nigeria to South Africa, and Australia to Indonesia, these hard working and extremely effective armoured personnel carriers were always at the forefront of operations when hostile gatherings and military intervention was required.
In addition to military service across the globe, several civilian organisations operated the Saracen, including the Royal Hong Kong Police Force, the South African Police and the Royal Ulster Constabulary.
This unusual scheme option depicts one of the few Saracens to find their way to America, with this machine serving with the SWAT unit of the Sierra Vista Police Tactical Unit in Arizona. Other Saracens were operated by the Special Weapons and Tactics teams of the San Franciso Department and the Snohomish County Sherrif’s Department, as well as an organisation called ARGUS, the Armoured Response Group United States. Apparently, this was an organisation founded by a group of wealthy individuals in Virginia, who seemed to want to offer their armoured vehicles and training in their use to departments and organisations who couldn’t afford to buy their own vehicles.
This scheme must have taken some time for our researcher to corroborate, but makes for an interesting decoration option for the impending first release from our new Alvis Saracen model tooling. Adding a splash of colour to a military vehicle which was always in the thick of the action, there could be an argument for taking on a dual build project, one finished in a traditional British Army scheme, with the other in this unusual scheme from the other side of the Atlantic.
One to watch out for, we’re expecting the new Saracen to be available in June.
It’s not a bad modelling conundrum to be facing, and we can’t wait to welcome this beautiful new military vehicle model to the 2026 Airfix range.
We're afraid that's all we have for you in this latest edition of the Airfix blog, but we will be back next Friday with more project development updates and the very latest Airfix kit exclusives. In the meantime, we're always keen to hear your views on all things Airfix and in particular, any thoughts and opinions you may have regarding our Workbench blog. If you would like to drop us a quick line, could we please ask that you use our workbench@airfix.com email for all correspondence.
To re-visit any of the Airfix blogs we have produced over the past TEN years or so, please head to our main Workbench hub, where you'll find our entire blog back catalogue and all the Airfix design projects we have already covered.
All our dedicated official social media sites can be accessed by clicking the respective link icons at the foot of this page, or by heading to the Airfix homepage. Other useful Airfix links are:
Facebook, YouTube, Twitter and Instagram official sites
Please join us for more Airfix updates next week and thank you for your continued support.